Skip to main contentThe parallel evaluation and incrementality model of Bazel.
Data model
The data model consists of the following items:
SkyValue. Also called nodes. SkyValues are immutable objects that
contain all the data built over the course of the build and the inputs of
the build. Examples are: input files, output files, targets and configured
targets.
SkyKey. A short immutable name to reference a SkyValue, for example,
FILECONTENTS:/tmp/foo or PACKAGE://foo.
SkyFunction. Builds nodes based on their keys and dependent nodes.
- Node graph. A data structure containing the dependency relationship between
nodes.
Skyframe. Code name for the incremental evaluation framework Bazel is
based on.
Evaluation
A build is achieved by evaluating the node that represents the build request.
First, Bazel finds the SkyFunction corresponding to the key of the top-level
SkyKey. The function then requests the evaluation of the nodes it needs to
evaluate the top-level node, which in turn result in other SkyFunction calls,
until the leaf nodes are reached. Leaf nodes are usually ones that represent
input files in the file system. Finally, Bazel ends up with the value of the
top-level SkyValue, some side effects (such as output files in the file
system) and a directed acyclic graph of the dependencies between the nodes
involved in the build.
A SkyFunction can request SkyKeys in multiple passes if it cannot tell in
advance all of the nodes it needs to do its job. A simple example is evaluating
an input file node that turns out to be a symlink: the function tries to read
the file, realizes that it is a symlink, and thus fetches the file system node
representing the target of the symlink. But that itself can be a symlink, in
which case the original function will need to fetch its target, too.
The functions are represented in the code by the interface SkyFunction and the
services provided to it by an interface called SkyFunction.Environment. These
are the things functions can do:
- Request the evaluation of another node by way of calling
env.getValue. If
the node is available, its value is returned, otherwise, null is returned
and the function itself is expected to return null. In the latter case,
the dependent node is evaluated, and then the original node builder is
invoked again, but this time the same env.getValue call will return a
non-null value.
- Request the evaluation of multiple other nodes by calling
env.getValues().
This does essentially the same, except that the dependent nodes are
evaluated in parallel.
- Do computation during their invocation
- Have side effects, for example, writing files to the file system. Care needs
to be taken that two different functions avoid stepping on each other’s
toes. In general, write side effects (where data flows outwards from Bazel)
are okay, read side effects (where data flows inwards into Bazel without a
registered dependency) are not, because they are an unregistered dependency
and as such, can cause incorrect incremental builds.
Well-behaved SkyFunction implementations avoid accessing data in any other way
than requesting dependencies (such as by directly reading the file system),
because that results in Bazel not registering the data dependency on the file
that was read, thus resulting in incorrect incremental builds.
Once a function has enough data to do its job, it should return a non-null
value indicating completion.
This evaluation strategy has a number of benefits:
- Hermeticity. If functions only request input data by way of depending on
other nodes, Bazel can guarantee that if the input state is the same, the
same data is returned. If all sky functions are deterministic, this means
that the whole build will also be deterministic.
- Correct and perfect incrementality. If all the input data of all functions
is recorded, Bazel can invalidate only the exact set of nodes that need to
be invalidated when the input data changes.
- Parallelism. Since functions can only interact with each other by way of
requesting dependencies, functions that don’t depend on each other can be
run in parallel and Bazel can guarantee that the result is the same as if
they were run sequentially.
Incrementality
Since functions can only access input data by depending on other nodes, Bazel
can build up a complete data flow graph from the input files to the output
files, and use this information to only rebuild those nodes that actually need
to be rebuilt: the reverse transitive closure of the set of changed input files.
In particular, two possible incrementality strategies exist: the bottom-up one
and the top-down one. Which one is optimal depends on how the dependency graph
looks like.
-
During bottom-up invalidation, after a graph is built and the set of changed
inputs is known, all the nodes are invalidated that transitively depend on
changed files. This is optimal if the same top-level node will be built
again. Note that bottom-up invalidation requires running
stat() on all
input files of the previous build to determine if they were changed. This
can be improved by using inotify or a similar mechanism to learn about
changed files.
-
During top-down invalidation, the transitive closure of the top-level node
is checked and only those nodes are kept whose transitive closure is clean.
This is better if the node graph is large, but the next build only needs a
small subset of it: bottom-up invalidation would invalidate the larger graph
of the first build, unlike top-down invalidation, which just walks the small
graph of second build.
Bazel only does bottom-up invalidation.
To get further incrementality, Bazel uses change pruning: if a node is
invalidated, but upon rebuild, it is discovered that its new value is the same
as its old value, the nodes that were invalidated due to a change in this node
are “resurrected”.
This is useful, for example, if one changes a comment in a C++ file: then the
.o file generated from it will be the same, thus, it is unnecessary to call
the linker again.
Incremental Linking / Compilation
The main limitation of this model is that the invalidation of a node is an
all-or-nothing affair: when a dependency changes, the dependent node is always
rebuilt from scratch, even if a better algorithm would exist that would mutate
the old value of the node based on the changes. A few examples where this would
be useful:
- Incremental linking
- When a single class file changes in a JAR file, it is possible
modify the JAR file in-place instead of building it from scratch again.
The reason why Bazel does not support these things in a principled way
is twofold:
- There were limited performance gains.
- Difficulty to validate that the result of the mutation is the same as that
of a clean rebuild would be, and Google values builds that are bit-for-bit
repeatable.
Until now, it was possible to achieve good enough performance by decomposing an
expensive build step and achieving partial re-evaluation that way. For example,
in an Android app, you can split all the classes into multiple groups and dex
them separately. This way, if classes in a group are unchanged, the dexing does
not have to be redone.
Mapping to Bazel concepts
This is high level summary of the key SkyFunction and SkyValue
implementations Bazel uses to perform a build:
- FileStateValue. The result of an
lstat(). For existent files, the
function also computes additional information in order to detect changes to
the file. This is the lowest level node in the Skyframe graph and has no
dependencies.
- FileValue. Used by anything that cares about the actual contents or
resolved path of a file. Depends on the corresponding
FileStateValue and
any symlinks that need to be resolved (such as the FileValue for a/b
needs the resolved path of a and the resolved path of a/b). The
distinction between FileValue and FileStateValue is important because
the latter can be used in cases where the contents of the file are not
actually needed. For example, the file contents are irrelevant when
evaluating file system globs (such as srcs=glob(["*/*.java"])).
- DirectoryListingStateValue. The result of
readdir(). Like
FileStateValue, this is the lowest level node and has no dependencies.
- DirectoryListingValue. Used by anything that cares about the entries of
a directory. Depends on the corresponding
DirectoryListingStateValue, as
well as the associated FileValue of the directory.
- PackageValue. Represents the parsed version of a BUILD file. Depends on
the
FileValue of the associated BUILD file, and also transitively on any
DirectoryListingValue that is used to resolve the globs in the package
(the data structure representing the contents of a BUILD file internally).
- ConfiguredTargetValue. Represents a configured target, which is a tuple
of the set of actions generated during the analysis of a target and
information provided to dependent configured targets. Depends on the
PackageValue the corresponding target is in, the ConfiguredTargetValues
of direct dependencies, and a special node representing the build
configuration.
- ArtifactValue. Represents a file in the build, be it a source or an
output artifact. Artifacts are almost equivalent to files, and are used to
refer to files during the actual execution of build steps. Source files
depends on the
FileValue of the associated node, and output artifacts
depend on the ActionExecutionValue of whatever action generates the
artifact.
- ActionExecutionValue. Represents the execution of an action. Depends on
the
ArtifactValues of its input files. The action it executes is contained
within its SkyKey, which is contrary to the concept that SkyKeys should be
small. Note that ActionExecutionValue and ArtifactValue are unused if
the execution phase does not run.
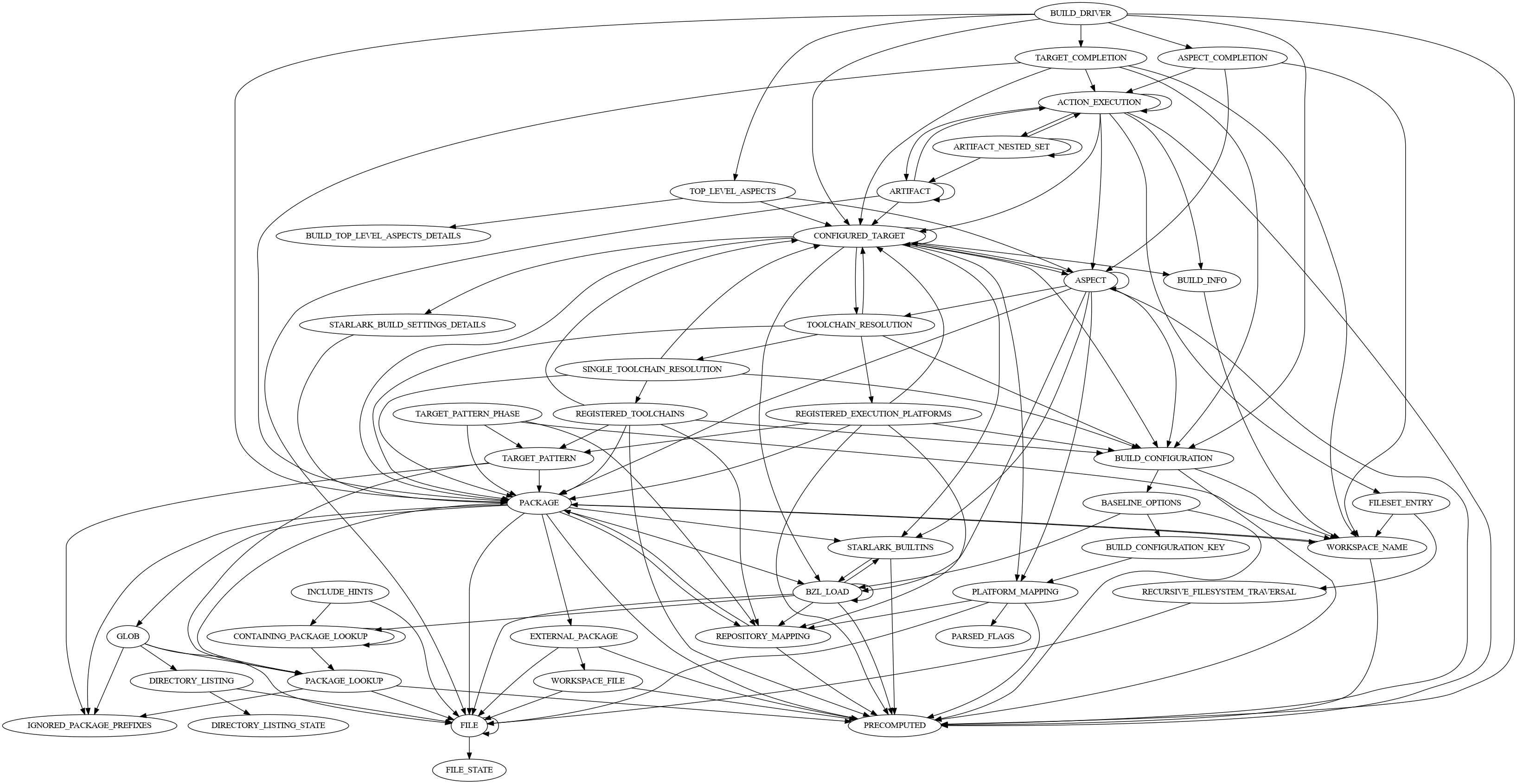
As a visual aid, this diagram shows the relationships between
SkyFunction implementations after a build of Bazel itself:
